2014年8月5日至18日,中國植物園聯盟2014年環境教育研究培訓班在中國科學院西雙版納熱帶植物園內(nei) 舉(ju) 辦。來自全國14家單位(其中13家植物園)的20名學員在這裏度過了兩(liang) 周緊張、充實、愉快的學習(xi) 時光,課程結束時紛紛讚歎:不虛此行!
環境教育研究培訓班是中國植物園聯盟三個(ge) “黃埔”係列培訓班之一(其他兩(liang) 個(ge) 為(wei) :園林園藝與(yu) 景觀建設培訓班和植物分類與(yu) 鑒定培訓班),今年是第二屆培訓。這期培訓籌備期間,首先對第一期學員進行了回訪調查,聽取了他們(men) 在完成課程近一年後,對於(yu) 培訓班課程設置的改進意見。結合學員意見,授課老師陳進研究員(西雙版納熱帶植物園主任、中國植物園聯盟理事長)、Shaun Russell教授(威爾士環境研究中心主任)、Sophie Williams博士(英國班戈大學講師、西雙版納熱帶植物園博士後)、王西敏副研究員(西雙版納熱帶植物園科普教育組組長)反複討論和改進課程設置、授課內(nei) 容,在第一期課程基礎上增加了學員的環境教育案例分享、氣候變化與(yu) 植物園環境教育、公眾(zhong) 科學(citizen science)等內(nei) 容,力求貼合學員工作需要和國際環境教育最新發展趨勢。
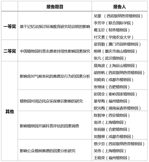
培訓班課程第一周為(wei) 理論授課,第二周為(wei) 課題實踐。20名學員分為(wei) 6個(ge) 小組,從(cong) 提出研究問題、設計實驗、采集數據、分析數據,到最終的課題報告,小組成員齊心協力,完成了精彩的課題研究。17日下午,西雙版納熱帶植物園國際會(hui) 議報告廳內(nei) ,6個(ge) 研究小組分別展示了各自的課題研究,由版納植物園三位研究員、兩(liang) 位副研究員組成的專(zhuan) 家評委小組根據報告的科學性(50%比例)、數據統計分析(20%比例)、答辯表現(30%比例)為(wei) 報告評分,最終評選出一、二等獎各一組。陳進主任為(wei) 獲獎學員頒發了證書(shu) 和獎品,為(wei) 所有學員頒發了結業(ye) 證書(shu) 。
課題報告會(hui) 後,學員們(men) 一起觀看了回顧這兩(liang) 周學習(xi) 時光的短片,學員代表彭國全(秦嶺國家植物園)、張凡(中國科學院武漢植物園)分別上台發言,細數兩(liang) 周來的收獲與(yu) 感動。教師代表王西敏、Sophie Williams也分別上台發言,激勵學員們(men) 用自己的努力和實踐讓環境教育去影響更多的人。最後,陳進主任感謝所有人的努力付出使得培訓班取得成功,祝賀所有學員圓滿完成培訓,同時再一次強調環境教育研究培訓班的意義(yi) 。為(wei) 了量化環境教育研究“黃埔二期”學員的學習(xi) 成果,陳主任又向大家提出了“三個(ge) 一”的期待:三年之內(nei) ,希望每位學員能夠運用所學,設計一個(ge) 好的環境教育項目;能在國內(nei) 外環境教育研究類學術期刊上發表一篇文章;至少參加一次國內(nei) 外環境教育會(hui) 議並在會(hui) 議上分享自己的成果。學員們(men) 紛紛表示,一定不辜負陳主任的期望。
2014年環境教育研究培訓班在激勵和感動中暫告一個(ge) 段落。但是所有學員在這期間培養(yang) 的珍貴友誼會(hui) 繼續發酵,讓中國植物園環境教育的星星之火越來越明亮。



Sophie老師在與(yu) 學員們(men) 交流

培訓授課中,學員們(men) 上台展示

學員們(men) 在交流討論

培訓班合影
|